中文版
|
English
|
在线留言
|
电子相册
会员登陆
账号:
密码:
网站首页
公司简介
高速铁路维修工程案例
产品应用工程案例
产品展示
新闻中心
人才中心
联系我们
工程队简介
施工设备
项目技术标准
水泥乳化沥青砂浆层离缝
轨道板间离缝伤损修补
路基沉降的轨道板抬升
轨道板裂缝(纹)
业绩展示
公司地址:湖北省鄂州市鄂城区吴楚大道轻工路16号
联系人:
杜总:18507315886
李总:18971993755
传真:0711-3611588
电话:0711-3612788
业绩展示
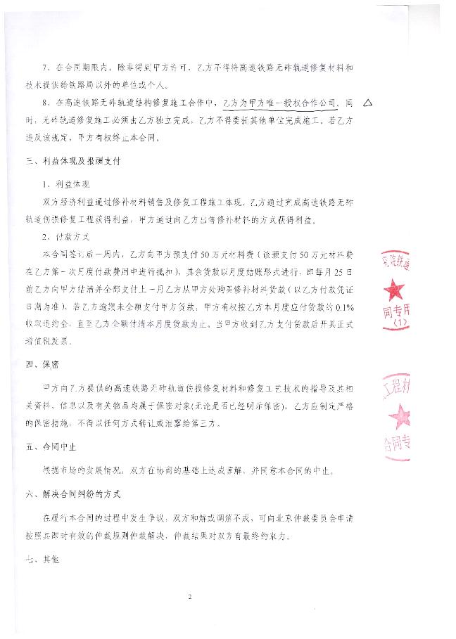
中国铁道科学研究院铁道建筑研究所与湖北木之君科技有限公司签署《高速铁路无砟轨道修复技术合作协议》
在高速铁路无砟轨道结构修复施工合作中,乙方为甲方唯一授权合作公司,同时,无砟轨道修复施工必须由乙方独立完成,乙方不得委托其他单位完成施工,若乙方违反规定,甲方有权终止本合同。
技术转让合同
混凝土养护剂合作合同
自密实混凝土粘度改性材料合作合同
高速铁路无砟轨道修复技术合作协议
高速铁路无砟轨道修复技术合作协议
高速铁路无砟轨道修复技术合作协议
宁杭高铁综合维修车间表扬信
目前我公司已完工和正在施工的客户:京沪高铁、合蚌客专铁路、宁杭客专铁路、杭长铁路客专......
中国铁建股份有限公司
中铁十一局
中国铁建大桥工程局集团有限公司
中铁二十局集团有限公司
中铁二十二局集团有限公司
人民铁道网
中铁二局
中铁四局
中铁四局四公司
中国铁道科学研究院集团有限公司
网站首页
-
公司简介
-
产品展示
-
新闻中心
-
人才中心
-
联系我们
湖北木之君科技有限公司
版权所有(C)2014
网络支持
生意宝
著作权声明
鄂ICP备13009860号
地址:湖北省鄂州市鄂城区吴楚大道轻工路16号 联系人:杜总:18507315886 李总:18971993755 网址:
www.hbmzj.com
高速铁路维修
高铁无砟轨道板抢修
硅酮嵌缝材料
树脂嵌缝材料
无砟轨道混凝土修补材料